新闻资讯

制冷空调领域7项行业标准正式批准发布

阅读量:29

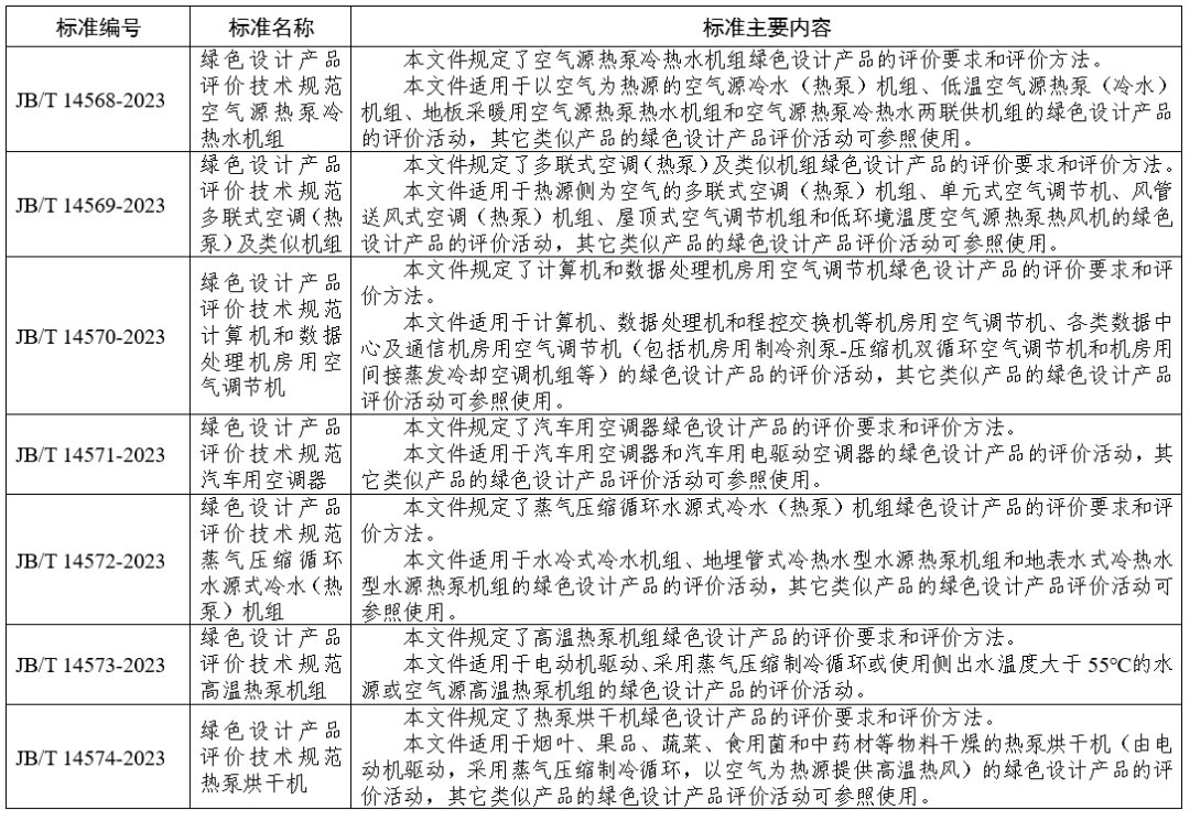
2023年12月29日,工业和信息化部发布2023年第38号公告,批准发布了1276项行业标准。


由全国冷冻空调设备标准化技术委员会归口的JB/T 14568-2023《绿色设计产品评价技术规范 空气源热泵冷热水机组》等7项行业标准正式发布,并将于2024年7月1日起实施。